时间:月
活动模式:
活动预约
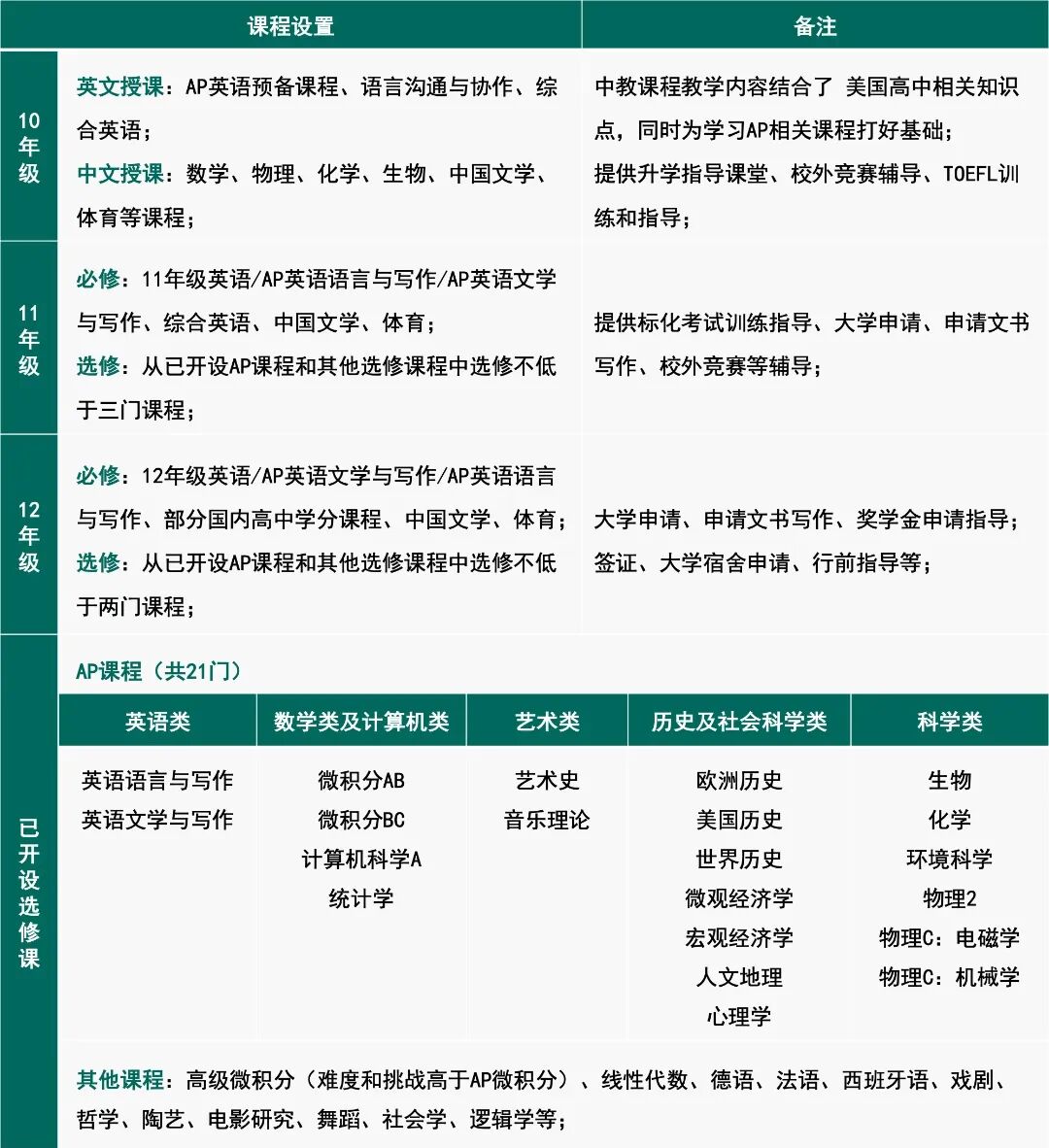
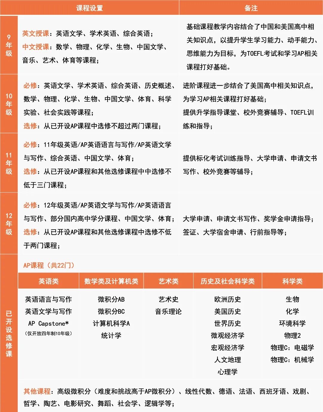
此前,华附AP发布2026年入学考试时间! **场考试时间:3月15日 第二场考试时间:5月17日
在1月底的2026年**场招生说明会上,黄副校长公布了2026年的招生人数调整计划,并说明先考先录,录完即止! 应届生从去年的240人缩减至160人。 今年不再区分三年制与四年制的120人平分名额,统一面向初三及同等学历学生开放160个名额。 名额大幅压缩且取消了固定分配,意味着2026年的入学竞争将变得更加激烈。 作为**梯队学校,本身不缺生源,那么,为何该学校突然要宣布缩减招生计划呢? 这一点,HFI的校长在说明会也有提到。缩招的原因之一就是为了保障生源质量,守住学校口碑。根据学校的喜报数据,我们可以看到,从2023到2025年,HFI完整3届毕业生的升学成绩几乎是呈直线下滑的: 以藤校及美国本科TOP10录取为例: 2023年该校共获18封录取(杜克4、JUH5、西北1、康奈尔3、布朗4、哥伦比亚大学1) 2024年为11封(斯坦福1、JUH1、西北3、康奈尔6) 2025年降至9封(约翰霍普金斯3、康奈尔5、布朗1 2026年早申仅获3封(芝大1、西北1、康奈尔1) 美国TOP30大学的录取数量同样呈下降态势: 2023年达116枚 2024年为69枚 2025年60枚 2026年早申则为25枚 如果再这么滑下去,HFI的口碑确实难以保持下去了!学校这次缩招,提高入学门槛,一来可以保障生源质量,二来可以将有限的优质资源,更加精准地分配到每个学生的身上,从而更好地维持升学竞争力。 接下来分享一下华附国际部的招生信息: 华附国际部2026招生考试信息 入学考试科目及时间 ⚠️注: 应届生和插班生入学考试均在上述场次进行; 数学试卷:初三(9年级)应届生考生使用中文卷,插班生考试使用全英文考卷; HFI每年设置两场入学考试机会,考生自愿选择考试时间,只能参加其中一场,不可重复考试; 入学考试面试时间一般为笔试后一周的周末进行,具体安排以HFI通知为准; ‼️如有特殊情况,考试时间可能会做调整,请关注学校官方信息; 招生年级 ⚠️注: HFI无学籍、户籍限制,外省地市及海外中学适龄学生均可报名; 三年制及四年制课程,欢迎志存高远的**初三学生及同等学历的学生(如:国际课程体系IGCSE课程G1, IB课程Pre-DP1,海外高中9年级学生等)积极报考; 二年制插班课程,面向成绩**的高一、二(10-11年级)在读学生及同等学历国际课程学生(如:国际课程体系IGCSE课程G2, A level 课程AS,IB课程Pre-DP2,DP1,海外高中10-11年级);录取后于2025年秋季入读HFI高二(11年级); 三年制新生**年在知识城校区就读;四年制新生前两年在知识城校区就读; 报名流程 01 1. 微信报名:公众号搜索【华附国际部】,点击下方菜单栏「招生启动」➡️「考试报名」。 2. 官网报名:登陆HFI官网www.gdhfi.com,点击上方「招生专区」➡️「在线报名」➡️「HFI全日制高中」。 02 提交准考证资料 可直接在报名表填写时提交; 03 准考证办理资料(电子版) 有效身份证件电子图片(身份证/护照等); 学生证(学生卡)或在读证明文件电子图片; 六个月内免冠正面彩色底大一寸照片电子版; 考务费500元(一旦缴费,将不予退款); 最近3个学期的获奖证书/证明等(如有); 04 准考证打印 经校方确认资料无误后,学生将收到准考证号; 考前一周将开放电子准考证下载,学生需自行下载打印,凭纸质版准考证参加考试; 关于华附国际部 如果要让广州家长在国际学校里选出最牛的一所,毫无疑问一定有华附国际部的提名。 华附国际部,全称华南师范大学附属中学国际部,也叫华附AP、HFI。成立于2004年,2009年开办了华南地区**AP美式高中。 已培养超2600名毕业生 经过多年有序的办学实践,HFI已培养出超过2600名毕业生(含IFY英澳预科项目),毕业生遍布全球19个国家和地区。 最近,华附拿到了1枚牛津大学预录取,而在2026美本早申放榜中,华附AP斩获了: 芝加哥大学1 西北大学1 康奈尔大学1 卡内基梅隆大学1 圣路易斯华盛顿大学2 纽约大学3 密歇根安娜堡1 ........ 华附AP深厚的学术底蕴和辉煌的录取战绩,成为无数藤校、英国G5、港八大等世界**学府的优质生源地。正因如此,HFI的入场券,每年都成为大湾区**学子们竞相争夺的焦点,其入学考试之激烈,堪称“神仙打架”。 三年制/四年制融合课程 从最开始的课程引进到如今的“HFI原创”高中国际课程,HFI华附国际部始终在融合课程上不断探索与实践。 三年制课程 HFI三年制高中国际课程系国内高中课程与AP课程的多年有机融合实践,形成了独特且高难度的卓越融合课程体系,帮助学生搭建完整的知识架构,奠定扎实的学术基础,养成严谨的学术作风,培养批判性和创造性思维,点燃学生追寻真理的激情。 四年制课程 HFI四年制强基课程体系是HFI在三年制融合课程体系的基础上,有意识在科研素养和创新意识培养方面新开设的,独立的课程体系。 强基课程从培养学生的学科兴趣和热爱着手,致力于开设更多符合学生学科兴趣发展、拓展学生认知、完善学生知识架构的选修课程,建立更科学和人性化的课程体系,让学生有机会去接触和选修符合自己兴趣爱好以及和自己能力相匹配的课程,是实现基于学生的基础和兴趣的个性化的教学体系。 目前,HFI与多所国家重点实验室,包括数学、物理、化学、生物等学科方向开展合作,让学生的兴趣和热爱从课堂延伸到课外。 各类竞赛**** 每年都会有许多HFI学生参加各类学术竞赛,在参赛人选上,华附国际部不设名额限制,不做内部选拔,确保每一位HFI学生都有平等的机会和自主选择的权利,学校仅会根据学生情况提出建议和指导。在“非选拔”机制下,HFI学子每年都会在各大竞赛中斩获众多奖项。 丰富校园活动 HFI华附国际部有着丰富的校园活动,有校方组织的国际日系列活动、校运会活动,有学生自行策划筹办的VOICE好声音、Fine Art Week艺术周,还有是由学校、学生和家长共同参与的 










